自然農&無農薬・無化学肥料栽培をし始めてはや10年、。気が付けば30代も後半に、。
日々のうんちゃらかんちゃらをとぼとぼと記録していく日記です
有機農業・車いじり・ネコ・考え事、、。
なんだかカオスだけど、それが僕。
×
[PR]上記の広告は3ヶ月以上新規記事投稿のないブログに表示されています。新しい記事を書く事で広告が消えます。
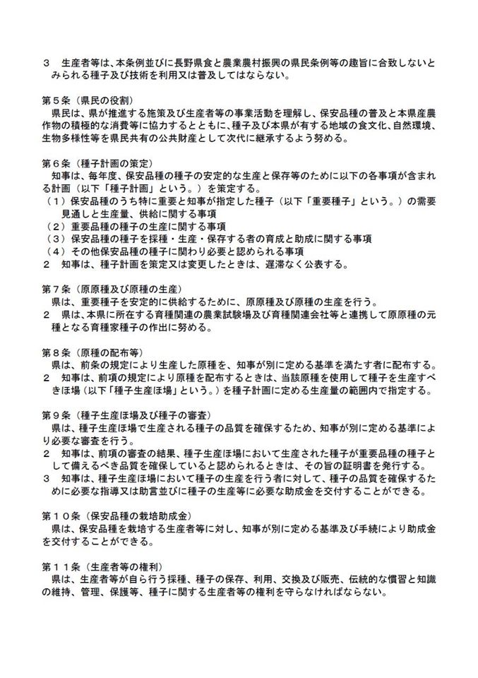
種子条例県民有志草案としての「長野県種子多様性基本条例案」です。
NAGANO農と食の会の『吉田百介さん』のFacebookページから転載いたします
2018年10月19日
10月18日の第69回NAGANO農と食の会の定例会で提案した「長野県種子多様性基本条例案」です。(画像でしか掲載できず恐縮です。ファイルをご希望の方は、メッセンジャーでお知らせください)
様々な国際条約と国連での宣言などを網羅し、特に前文に想いを込めて、世界と次代に誇れる案にしました。
この案は「一字一句これでなければダメ」と求めるものではありません。案に共感できる部分があれば、自分の思いと言葉で、足りないところがあれば自分で補って、長野県へ条例の制定を求める声をそれぞれ上げるための参考です。お目通しいただければ、共感できる部分がきっとあるはずです。

NAGANO農と食の会の『吉田百介さん』のFacebookページから転載いたします
2018年10月19日
10月18日の第69回NAGANO農と食の会の定例会で提案した「長野県種子多様性基本条例案」です。(画像でしか掲載できず恐縮です。ファイルをご希望の方は、メッセンジャーでお知らせください)
様々な国際条約と国連での宣言などを網羅し、特に前文に想いを込めて、世界と次代に誇れる案にしました。
この案は「一字一句これでなければダメ」と求めるものではありません。案に共感できる部分があれば、自分の思いと言葉で、足りないところがあれば自分で補って、長野県へ条例の制定を求める声をそれぞれ上げるための参考です。お目通しいただければ、共感できる部分がきっとあるはずです。
PR
農民新聞社さん発行『農民新聞』にて
約1年半連載させていただきました!!
担当さんについていただいてモノを書く初めての経験。
いろいろ勉強になり、また、楽しかったです✨ありがとうございました✨
以降は未掲載作。
大体各月25日とかに気が向いたら更新します✨
2018年09月25日更新!
※前回の記事はこちら
※目次的まとめページはこちら
――――――――――――――――――――――
約1年半連載させていただきました!!
担当さんについていただいてモノを書く初めての経験。
いろいろ勉強になり、また、楽しかったです✨ありがとうございました✨
以降は未掲載作。
大体各月25日とかに気が向いたら更新します✨
2018年09月25日更新!
※前回の記事はこちら
※目次的まとめページはこちら
――――――――――――――――――――――
バイトをしながらインディーズででも、農家になってやるんだ!!
地域の農家さんの田んぼを手伝ったり、畑作も少しづつ教わりながら過ごしていたある日、そう遠くない場所に『有機農家』さんがいると聞きつけ、話を聞きに行くことになりました。
ずっとやりたかった有機農業の実践者がこんな近くにいるとは! という距離でした。
会うと不思議な魅力のある人でした。人に相談する中で、『あの人の所なら行政を通じて研修生という形で農業を学べるよ』という話になり、役場にも何度も相談をし、研修生となることが決まりました。
有機農業の師も出来て、渡りに船の気持ちでした。イカダが急にタンカーになったように感じました。実際には自分の未熟もあるので、イカダがボートになった位だったのかもしれませんが、、、。
以降、研修を受けながらの自前の装備の段取りをしました。農地や機械などです。「貸してあげるよ」と言ってはもらえましたが、それでは依存度が高すぎる。
私はあくまで自給志向だったので、モノも自己所有、「独りででも生きていける能力の保持」という理想は変わらず。しかし先々どれ程資金が必要になるのかわからないし、なるべく使いたくはない、、。無い資金を絞り出しての選定なので、中規模な機械で耕作することも考えました。
ティラーなら最悪トラクタがなくても、自給程度の耕起や、田の代かきなら出来る、、。刈払い機までしか使わない手動では1~3反が限度。。熟考に熟考を重ねたつもりで、自分と同世代の中古・ジャンクのツギハギ農機を低廉価格でかき集めました。それでもワクワクしていました(今なら後続者には勧めない。勉強にはなるが、心労と、要らぬ出費とタイムロスがデカい)。
私はあくまで自給志向だったので、モノも自己所有、「独りででも生きていける能力の保持」という理想は変わらず。しかし先々どれ程資金が必要になるのかわからないし、なるべく使いたくはない、、。無い資金を絞り出しての選定なので、中規模な機械で耕作することも考えました。
ティラーなら最悪トラクタがなくても、自給程度の耕起や、田の代かきなら出来る、、。刈払い機までしか使わない手動では1~3反が限度。。熟考に熟考を重ねたつもりで、自分と同世代の中古・ジャンクのツギハギ農機を低廉価格でかき集めました。それでもワクワクしていました(今なら後続者には勧めない。勉強にはなるが、心労と、要らぬ出費とタイムロスがデカい)。
併せて冬場の働き口も確保できました。この地域では冬に営農はできないのです。地域づくりのために参加していた市の農業団体のメンバーに、『野菜って冬は暇だろ?』ということで冬の働き先を紹介してもらいました。やれたらいいなとぼんやり思っていた酒造りでした。願ってもない出稼ぎ先。またも渡りに船でした。ボートにエンジンが付いたような気がしました。
順風満帆!!よし行くぞ!と、その後無事に就農もできましたが、初年度から取引先が高跳びしてしまったり、頼りの綱のオンボロ農機具が相次いで故障したり、死ぬ直前の交通事故を食らったり、今年なんてキュウリ畑の水源が枯れて雑草すら伸びないような大干ばつに見舞われて苦労していますが、その度周囲の誰かに助けていただいて、心豊かに、楽しくやれています。
「必死に頑張ってやってたら、誰か助けてくれる人が現れるからね」就農初期に、農地の相談を聞いてくれたご婦人の言葉です。本当にその通りだと思います。
『おかげさま』で、めがね農園は何とか回っています。有難う。
須坂には農事試験場もあり、決して関わりの無い事柄では無いのだけれど、まだ動きを聞きません。
県域、北信地域では動いたけれど(限界)、そろそろ地元須坂でも動くべきなんじゃいだろうか、、
一人じゃ実務的に無理だけど、、声、挙げられないかな、
友人、ふぁーむ晴明さんのFacebook投稿シェアします
--------------------------------------------------------------------------------------------------------------
2018年9月20日
種子法関連 小布施町の動き。
新潟県、兵庫県、埼玉県では主要農産物種子法に代わる法律として県条例が制定されています。
長野県、富山県、北海道などでは、制定に向けて準備なされているようです。
長野県としても動きがあるなか、各市町村でどのような意向であるか?意思表示をするのは大事だと思っていました。
小布施町では6/16にその関連の講演会を実施し、これまで大きな動きはありませんでしたが、最近動きがありました。
生活クラブ小布施支部さんが、町議会に対して、町議会から県へ種子法に変わる条例制定を求める請願書を出して欲しいと、意見書を出しました。
先日、生活クラブさんと一緒に私も議会へ行き、
地方から動く!こと、改めて、大事だと思いました。
日本全国で動けば、国も変わらざるおえなくなるはずです。
明日、本会議でどうなるか?決まります。
聴講しに行きます。
☆長野県では、伝統野菜の種子を守る項目も追加されるとの事です。
ーーーーーーーーーーーーーーーーーーーーーーーーーーーーーーーーー
写真は信州の伝統野菜、『小布施丸ナス』です
県域、北信地域では動いたけれど(限界)、そろそろ地元須坂でも動くべきなんじゃいだろうか、、
一人じゃ実務的に無理だけど、、声、挙げられないかな、
友人、ふぁーむ晴明さんのFacebook投稿シェアします
--------------------------------------------------------------------------------------------------------------
2018年9月20日
種子法関連 小布施町の動き。
新潟県、兵庫県、埼玉県では主要農産物種子法に代わる法律として県条例が制定されています。
長野県、富山県、北海道などでは、制定に向けて準備なされているようです。
長野県としても動きがあるなか、各市町村でどのような意向であるか?意思表示をするのは大事だと思っていました。
小布施町では6/16にその関連の講演会を実施し、これまで大きな動きはありませんでしたが、最近動きがありました。
生活クラブ小布施支部さんが、町議会に対して、町議会から県へ種子法に変わる条例制定を求める請願書を出して欲しいと、意見書を出しました。
先日、生活クラブさんと一緒に私も議会へ行き、
地方から動く!こと、改めて、大事だと思いました。
日本全国で動けば、国も変わらざるおえなくなるはずです。
明日、本会議でどうなるか?決まります。
聴講しに行きます。
☆長野県では、伝統野菜の種子を守る項目も追加されるとの事です。
ーーーーーーーーーーーーーーーーーーーーーーーーーーーーーーーーー
写真は信州の伝統野菜、『小布施丸ナス』です
台風の爪痕が残り、キズのB品だけですが、
今日も地元須坂の直売所に納品です。
直売コーナーで一番高い値段をつけさせていただいていて申し訳ないのですが、
それでも購入して下さる方がいらっしゃって、夕方には、完売するようになりましたm(_ _)m!
手売りイベント等で「環境に対する配慮をしたい方とか、お子さんがアレルギー体質でより馴染む物を探してらっしゃる親御さんとか、須坂にもいらっしゃるよー。」とか「須坂在住です。有機の品物を地元で探すんですが見つからなくって、、どこで販売してますか?」と聞く機会はあったのですが、
フツーの直売所で、毎日売り切れる野菜が、有機野菜。
そんな日が地元で来たんだなぁ って、嬉しく思っています。
ご理解戴いている皆様に感謝ですm(_ _)m
キュウリもナスもあとしばらくだけだけれど、終わりまでしっかり提供出来るように頑張ります!

いっつも端っこの方にちょこちょこっと出してます(笑)
今日も地元須坂の直売所に納品です。
直売コーナーで一番高い値段をつけさせていただいていて申し訳ないのですが、
それでも購入して下さる方がいらっしゃって、夕方には、完売するようになりましたm(_ _)m!
手売りイベント等で「環境に対する配慮をしたい方とか、お子さんがアレルギー体質でより馴染む物を探してらっしゃる親御さんとか、須坂にもいらっしゃるよー。」とか「須坂在住です。有機の品物を地元で探すんですが見つからなくって、、どこで販売してますか?」と聞く機会はあったのですが、
フツーの直売所で、毎日売り切れる野菜が、有機野菜。
そんな日が地元で来たんだなぁ って、嬉しく思っています。
ご理解戴いている皆様に感謝ですm(_ _)m
キュウリもナスもあとしばらくだけだけれど、終わりまでしっかり提供出来るように頑張ります!
いっつも端っこの方にちょこちょこっと出してます(笑)
農民新聞社さん発行『農民新聞』にて連載中!!
2018年08月15・25日合併号に掲載!
※前回の記事はこちら
※目次的まとめページはこちら
――――――――――――――――――――――
2018年08月15・25日合併号に掲載!
※前回の記事はこちら
※目次的まとめページはこちら
――――――――――――――――――――――
農業と全然関係ないと思って入った物流企業。それでも、田舎であり、産地でもある当地において、季節になればフルーツの出荷がメインの仕事になるのでした。集配中の楽しみであるカーラジオからも季節の農の話題。そして集配をするエリアは田畑に囲まれている。初夏の出穂の頃、秋に稲穂の海が出来上がる頃には、どうしても心をそちらに向けさせられてしまうのでした。
一度は捨てたと思った思い、。給料も悪くはないしここに勤めていれば家庭を持つことだってできる。有機農業なんて始めたら、そんなの保証出来なくなってしまうのでは、、。それでも、、、。
と、心の中で揺れ動いていました。『農業に関わりたい』 という思いを刺激され続け、2度目の稲穂の海を見た頃には、「1年1作!いつまでもこの景色を会社員で見ているわけにはいかない!!」と、思い立ち、行動に移すことにしました。
まず、農地を探したり、就農の段取りをしよう。と、別企業に就職をし直しました。同級生の勤める電設業。TVが地デジに変わる直前で、2年間の期間限定で人手が欲しいという話を、少し前にもらっていたのです。
聞いた所時間や体力的にも、農業をする段取りが出来そうで、地デジ化完了までという〆切もあるのでダラけず頑張れそう。社長さんも理解してくれているなら、「辞める仕事」を嘘をついて探さなくていいなぁ。渡りに船でした。
聞いた所時間や体力的にも、農業をする段取りが出来そうで、地デジ化完了までという〆切もあるのでダラけず頑張れそう。社長さんも理解してくれているなら、「辞める仕事」を嘘をついて探さなくていいなぁ。渡りに船でした。
その後は予定通り2年間、電気工事の補助員をしながら、段取りでした。
自転車で走り回って荒れている農地を探したり、その隣を耕作している人に聞きこんで、地主さんを訪ねて行ったり。正規のやり方なんてわからない、全てがマニュアルなしの突撃だったので、毎回ドキドキでした。
ガムシャラに道を求める中で、「草刈りだけしてくれれば何植えててもいいよ」「権利云々本当はあるんだけれど、地主の手伝いという体で管理してくれ」「機械必要だったら言ってくれ。貸してあげるよ」「兄ちゃんオモシロいな。一緒に田んぼ、やってみるかい?」等々、応援してくださる方々が見つかりました。今思えばグレーゾーンな運用ですが、何もわからないなりきに「これならいける!!農家になれるぞ!!」と、ほくそ笑んでいました。
ガムシャラに道を求める中で、「草刈りだけしてくれれば何植えててもいいよ」「権利云々本当はあるんだけれど、地主の手伝いという体で管理してくれ」「機械必要だったら言ってくれ。貸してあげるよ」「兄ちゃんオモシロいな。一緒に田んぼ、やってみるかい?」等々、応援してくださる方々が見つかりました。今思えばグレーゾーンな運用ですが、何もわからないなりきに「これならいける!!農家になれるぞ!!」と、ほくそ笑んでいました。
地デジ化が終わる頃には、『農地の話も出て、当面の資金の段取りもついた。コンビニの深夜バイトをすれば、社会的に払わなきゃいけない分の現金くらいは用意できそうだ。』と、見切りをつけ、辞めた後のコンビニバイトの内定も頂き、ついに会社員を辞めることになりました
農家へのホントの1歩を、踏み出すことになったのでした。
営農というのにはツギハギすぎ。生活水準は段階が進むごとに落ちていきました。今思えば、クルーズ船やタンカー行き交う大海に、手作りのイカダでこぎ出すようなもの。どうかと思うような状況ですが、
「農の道に入れる!!自力でここまで来たんだ!!」そんな思い、それだけで、心は満たされ、満足していました。
つづく
つづく
―――――――――――――――――――――――――――――――――
~自力で来た!!と当時は狭い視野しか持てていませんでしたが、いつも誰かに応援してもらい、助けていただいてここまで来れたのだなぁ。と、今になって思っています。
2018年8月2日 ·
久々の投稿になります、今年は忙しがって方々ご迷惑をおかけしております、めがね農園です。
キュウリ、やっとこ採れ始めました!!
春先から種子法廃止問題(自分が農業界へ入るきっかけとなった法律の廃止)での取組等、営利外でのどーしても譲れない仕事なんかが山盛りで、今になっての収穫開始です。
例年『取り掛かりが遅い』と言われてしまうめがね農園ですが、今年は輪がかかりました、、。
しかも雨がまったく降らない影響からなのか、畑についている井戸とポンプの調子が悪く、毎日10aのキュウリ畑にジョウロで手動潅水しています(^^; それでも何とか頑張って、キュウリは実をつけてくれました!『お互いしょっぱなからヘトヘトだけれども、頑張ろ、キュウリちゃん!!』と、畑でキュウリに話しかけながら作業しています
ーーーーーーーーーーーーーーーーーーーーーーーーーーー
農園的にもいくつかの取り組みが実を結び始めました。
・そろそろお手伝いさんを頼める規模になりたい
・有機農家として、種を次代に繋げる取り組みをしたい
・有機野菜の消費を地域でも広めたい。分かってくれる人が増えたら嬉しいなぁ
そんな夢がまたひとつづつ叶うようになってきました。
ーーーーーーーーーーーーーーーーーーーーーーーーーーー
・旅のお手伝いさん
須坂の『ゲストハウス蔵』さんにワーキングホリデーで滞在しているフランスのお姉さんに、先週位から畑のお手伝いをしていただいています。めっちゃ助かる。休憩時間は畑先留学。挨拶だけは教わりましたv
これからスーパーカブで北海道を目指すそうです。カッコイイ!! バイク旅もしばらくしてないけれど、色々思い出してワクワクしています。
ブドウ等が忙しくなるまで、スポットでもお手伝いしていただける方を募集しています。暇だなぁ、都合よく短時間だけ働けたらなぁ。そんな方をお待ちしております(笑)
夜中の勤務も出来ますよv自分の夢のため、野望のため、都合よくめがね農園をご利用ください!
・採種用キュウリ
『自分が生きるための食糧は、種から全て自給自足』
自給的な有機農家等は、自家採種が理想であったり目標であったりします。めがね農園も理想はそこにあります。
ただ、経営的な作付をするとなると、なかなかそうもいかない所があります。種採りには品目ごとの高度な技術と、細やかな管理が必要になります。
そこで、『全ては難しいけれど、せめて出荷の主要品目くらいは』ということで、
ひそかにですが、一昨年くらいから試験的に採種農家としてのキュウリ栽培に取り組んでいました。今年は本格的に、出荷農家として取り組んでいます。
細かい技術は種苗メーカーさんの企業秘密の塊なので書けないのですが、手がかかる反面、とても面白いです。
有機農家としての本分を果たせるようになって来たなぁ、。と感じております。
・地域内での消費拡大とみんなに有機農業を知ってもらうことへの取り組み
『ちいきの保育園みらいく』さんの給食に、当農園のキュウリを提供させていただきました
m(_ _)m 本日初納品です。
まずは高田・三才・小布施の3園で、給食に使っていただけることになりました。
「特に売りにしているわけではないけれど、子供たちの給食には地元産の有機野菜を使ってますよ」
いいなぁー、そんな保育園。肩ひじ張らずにお互い無理せず、出来るところから という感じで採用していただいております。
理事長さんも夢追い人なので、お互いの夢がかけ合わさって良いものになっていくのが、とても嬉しいです。
※地元の直売所にもそろそろ少しづつキュウリを出荷しようと思います。有機JAS認証なんか取得しちゃってるのでなかなか安売りはできないのですが、それでも出荷するとちょこちょこ購入して下さる方がいるみたいで、嬉しいです。
須坂市民の方で、自分が食べる有機野菜を探していて、直接電話を下さる方もいらっしゃいました。
地元須坂も少しづつ変わってきた気がします。
夏の終わりまで突っ走ります。
また涼しくなる頃、良い更新ができるといいなー。
久々の投稿になります、今年は忙しがって方々ご迷惑をおかけしております、めがね農園です。
キュウリ、やっとこ採れ始めました!!
春先から種子法廃止問題(自分が農業界へ入るきっかけとなった法律の廃止)での取組等、営利外でのどーしても譲れない仕事なんかが山盛りで、今になっての収穫開始です。
例年『取り掛かりが遅い』と言われてしまうめがね農園ですが、今年は輪がかかりました、、。
しかも雨がまったく降らない影響からなのか、畑についている井戸とポンプの調子が悪く、毎日10aのキュウリ畑にジョウロで手動潅水しています(^^; それでも何とか頑張って、キュウリは実をつけてくれました!『お互いしょっぱなからヘトヘトだけれども、頑張ろ、キュウリちゃん!!』と、畑でキュウリに話しかけながら作業しています
ーーーーーーーーーーーーーーーーーーーーーーーーーーー
農園的にもいくつかの取り組みが実を結び始めました。
・そろそろお手伝いさんを頼める規模になりたい
・有機農家として、種を次代に繋げる取り組みをしたい
・有機野菜の消費を地域でも広めたい。分かってくれる人が増えたら嬉しいなぁ
そんな夢がまたひとつづつ叶うようになってきました。
ーーーーーーーーーーーーーーーーーーーーーーーーーーー
・旅のお手伝いさん
須坂の『ゲストハウス蔵』さんにワーキングホリデーで滞在しているフランスのお姉さんに、先週位から畑のお手伝いをしていただいています。めっちゃ助かる。休憩時間は畑先留学。挨拶だけは教わりましたv
これからスーパーカブで北海道を目指すそうです。カッコイイ!! バイク旅もしばらくしてないけれど、色々思い出してワクワクしています。
ブドウ等が忙しくなるまで、スポットでもお手伝いしていただける方を募集しています。暇だなぁ、都合よく短時間だけ働けたらなぁ。そんな方をお待ちしております(笑)
夜中の勤務も出来ますよv自分の夢のため、野望のため、都合よくめがね農園をご利用ください!
・採種用キュウリ
『自分が生きるための食糧は、種から全て自給自足』
自給的な有機農家等は、自家採種が理想であったり目標であったりします。めがね農園も理想はそこにあります。
ただ、経営的な作付をするとなると、なかなかそうもいかない所があります。種採りには品目ごとの高度な技術と、細やかな管理が必要になります。
そこで、『全ては難しいけれど、せめて出荷の主要品目くらいは』ということで、
ひそかにですが、一昨年くらいから試験的に採種農家としてのキュウリ栽培に取り組んでいました。今年は本格的に、出荷農家として取り組んでいます。
細かい技術は種苗メーカーさんの企業秘密の塊なので書けないのですが、手がかかる反面、とても面白いです。
有機農家としての本分を果たせるようになって来たなぁ、。と感じております。
・地域内での消費拡大とみんなに有機農業を知ってもらうことへの取り組み
『ちいきの保育園みらいく』さんの給食に、当農園のキュウリを提供させていただきました
m(_ _)m 本日初納品です。
まずは高田・三才・小布施の3園で、給食に使っていただけることになりました。
「特に売りにしているわけではないけれど、子供たちの給食には地元産の有機野菜を使ってますよ」
いいなぁー、そんな保育園。肩ひじ張らずにお互い無理せず、出来るところから という感じで採用していただいております。
理事長さんも夢追い人なので、お互いの夢がかけ合わさって良いものになっていくのが、とても嬉しいです。
※地元の直売所にもそろそろ少しづつキュウリを出荷しようと思います。有機JAS認証なんか取得しちゃってるのでなかなか安売りはできないのですが、それでも出荷するとちょこちょこ購入して下さる方がいるみたいで、嬉しいです。
須坂市民の方で、自分が食べる有機野菜を探していて、直接電話を下さる方もいらっしゃいました。
地元須坂も少しづつ変わってきた気がします。
夏の終わりまで突っ走ります。
また涼しくなる頃、良い更新ができるといいなー。
カレンダー
| 10 | 2025/11 | 12 |
| S | M | T | W | T | F | S |
|---|---|---|---|---|---|---|
| 1 | ||||||
| 2 | 3 | 4 | 5 | 6 | 7 | 8 |
| 9 | 10 | 11 | 12 | 13 | 14 | 15 |
| 16 | 17 | 18 | 19 | 20 | 21 | 22 |
| 23 | 24 | 25 | 26 | 27 | 28 | 29 |
| 30 |
カテゴリー
フリーエリア
最新記事
(03/06)
(03/08)
(03/04)
(03/02)
(01/28)
最新トラックバック
プロフィール
HN:
ねこひげ@めがね
年齢:
40
HP:
性別:
男性
誕生日:
1985/03/30
職業:
農家。
趣味:
にゃんこ、みぜっと、さんぽと旅。
自己紹介:
~ここ最近のあらすじ~
10年経っても諦められなかった夢、
自分の中でもぞもぞした夢。
叶えてその後、10年が経ちました。
『農家』になってはや10年、。
人もうらやむ夜更かし昼寝。自由が利くのはいいけれど(笑
手伝ってくれる仲間も出来た。、あとは稼ぐだけ!!のトコまで来た(笑
まぁそこまで。 まだ稼げてはないんだなぁ、、。
稼ぐ以外のやりたいことは、やり切ったからいいんだけどね✨
お客さんにもボカスカ買っていただけてる。「インディーズ ファーマー」って肩書は取れたw
あともうちょっと、。人が羨むぐらい稼いだら、世の中も勝手に変わるんじゃないかと思ってる、、。
まぁ、焦るな焦るな。忙しい中でものんびりと。納得のいくように、やりますv
_________________________________________
愛車、ミゼット2。小学生の時に気になり、「いつかは乗りたい」ともやもや過ごし、運転免許を取得した帰り、中古屋さんで偶然の出会い、そして即購入。以来17年、一緒にいてくれています。
今はお庭でお休み中。でもまたいつか、走りたいね。
_________________________________________
愛猫みるくは、大学の2年目、生後6日の所を拾い、そこから一緒に暮らしてきました。この4月、17歳で逝去しました。
早かったなぁ、長かったなぁ。
いつもありがとう、今もありがとう。
そんなこんなの僕なのでした。
2022 04月 更新。
10年経っても諦められなかった夢、
自分の中でもぞもぞした夢。
叶えてその後、10年が経ちました。
『農家』になってはや10年、。
人もうらやむ夜更かし昼寝。自由が利くのはいいけれど(笑
手伝ってくれる仲間も出来た。、あとは稼ぐだけ!!のトコまで来た(笑
まぁそこまで。 まだ稼げてはないんだなぁ、、。
稼ぐ以外のやりたいことは、やり切ったからいいんだけどね✨
お客さんにもボカスカ買っていただけてる。「インディーズ ファーマー」って肩書は取れたw
あともうちょっと、。人が羨むぐらい稼いだら、世の中も勝手に変わるんじゃないかと思ってる、、。
まぁ、焦るな焦るな。忙しい中でものんびりと。納得のいくように、やりますv
_________________________________________
愛車、ミゼット2。小学生の時に気になり、「いつかは乗りたい」ともやもや過ごし、運転免許を取得した帰り、中古屋さんで偶然の出会い、そして即購入。以来17年、一緒にいてくれています。
今はお庭でお休み中。でもまたいつか、走りたいね。
_________________________________________
愛猫みるくは、大学の2年目、生後6日の所を拾い、そこから一緒に暮らしてきました。この4月、17歳で逝去しました。
早かったなぁ、長かったなぁ。
いつもありがとう、今もありがとう。
そんなこんなの僕なのでした。
2022 04月 更新。
ブログ内検索
最古記事
カウンター
アクセス解析

